This documentation is sourced from a third-party project and is not maintained by pgEdge.
Auto-Update of pgAdmin 4 Desktop Application
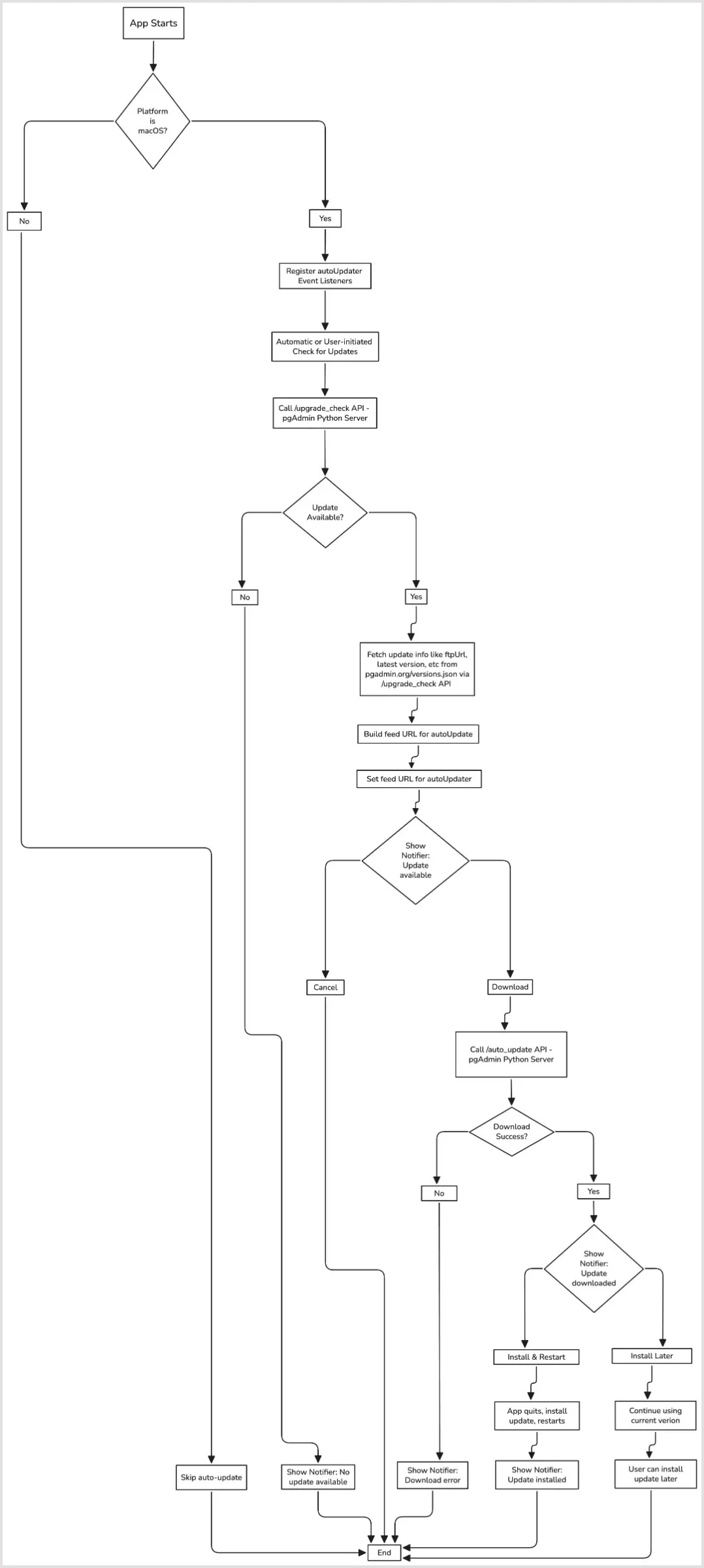
pgAdmin 4's desktop application includes an automated update system built using Electron's autoUpdater module. This feature enables users to receive and install updates seamlessly, ensuring they always have access to the latest features and security fixes.
Supported Platforms
-
macOS: Fully supported with automatic updates enabled by default
-
Windows: Not supported
-
Linux: Not supported
Update Process Overview
-
Check for Updates:
- Automatic check on application startup
- Manual check available via pgAdmin 4 menu > Check for Updates
- Uses Electron's
autoUpdaterAPI to query update server
-
Download Process:
- Updates download automatically when detected
- Progress shown via notifications
- Background download prevents interruption of work
-
Installation Flow:
- User prompted to Install & Restart or Restart Later when update ready
- Update applied during application restart
The flow chart for the update process is as follows:

User Interface Components
-
Notification Types:
- Update available
- Download progress
- Update ready to install
- Error notifications
-
Menu Integration:
- Check for Updates option in pgAdmin 4 menu
- Restart to Update option when update available
Error Handling
The system includes comprehensive error handling:
-
Network Errors:
- Connection timeouts
- Download failures
- Server unavailability
-
Installation Errors:
- Corrupted downloads
-
Recovery Mechanisms:
- Fallback to manual update
- Error reporting to logs
Security Considerations
The update system implements below security measures:
-
Secure Communication:
- Protected update metadata
Platform-Specific Notes
-
macOS:
- Uses native update mechanisms
- Requires signed packages